关于《全国失信惩戒措施基础清单(2025 年版)》的说明
为贯彻落实党中央、国务院关于推动社会信用体系高质量发展的决策部署,按照《中华人民共和国国民经济和社会发展第十四个五年规划和 2035 年远景目标纲要》《中共中央办公厅、国务院办公厅印发〈关于推进社会信用体系建设高质量发展促进形成新发展格局的意见〉的通知》《国务院办公厅关于进一步完善失信约束制度构建诚信建设长效机制的指导意见》要求,进一步规范失信惩戒措施,保护信用主体合法权益,国家发展改革委、中国人民银行会同国务院社会信用体系建设部际联席会议成员单位和其他有关部门(单位),严格以法律、行政法规和党中央、国务院政策文件为依据,编制本清单。
一、本清单所称的失信惩戒,是指国家机关和法律、法规授权的具有管理公共事务职能的组织( 以下统称“公共管理机构”)以及其他组织依法依规运用司法、行政、市场等手段对失信行为责任主体进行惩戒的活动。
二、本清单旨在规范界定失信惩戒措施的种类及其适用对象。除法律、法规或者党中央、国务院政策文件另有规定外,公共管理机构不得超出本清单所列范围采取对相关主体减损权益或增加义务的失信惩戒措施。公共管理机构以外的组织自主开展失信惩戒的,不得违反相关法律、法规的规定。
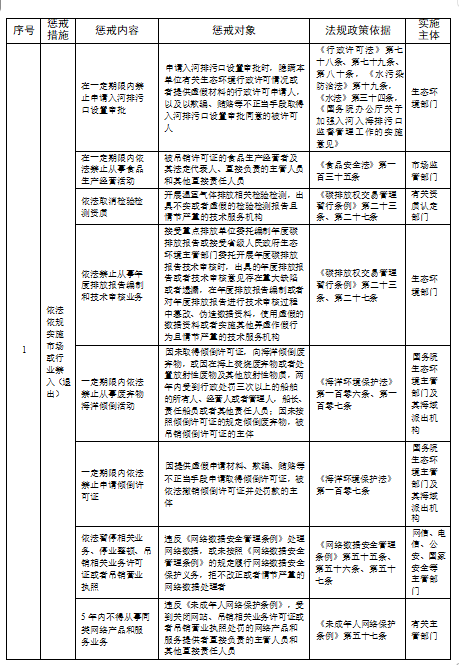
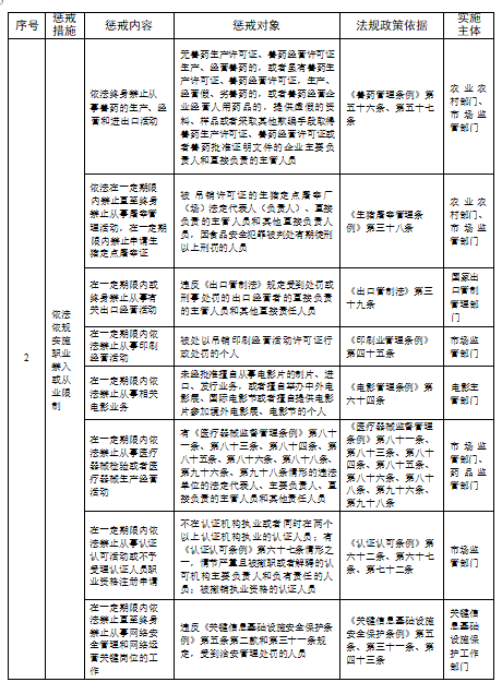
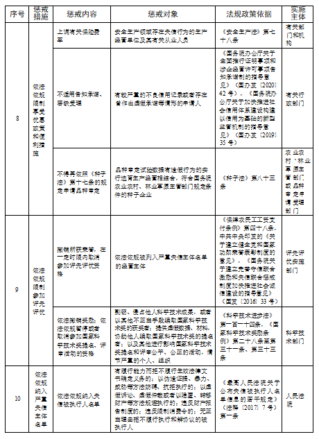
三、本清单所列失信惩戒措施包括三类,共 14 项:一是由公共管理机构依法依规实施的减损信用主体权益或增加其义务的措施,包括限制市场或行业准入、限制任职、限制消费、限制出境、限制升学复学等;二是由公共管理机构根据履职需要实施的相关管理措施,不涉及减损信用主体权益或增加其义务,包括限制申请财政性资金项 目、限制参加评先评优、限制享受优惠政策和便利措施、纳入重点监管范围等;三是由公共管理机构以外的组织自主实施的措施,包括纳入市场化征信或评级报告、从严审慎授信等。
四、设列严重失信主体名单的领域,必须以法律、法规或者党中央、国务院政策文件为依据,任何部门(单位)不得擅自增加或扩展。设列严重失信主体名单的部门,应严格规范名单认定标准、移出条件、程序以及救济措施等,并通过“信用中国” 网站及该领域主管(监管)部门指定的网站公开。
五、在全国范围内实施的严重失信主体名单制度,其名单认定标准应当以法律、行政法规或者党中央、国务院政策文件形式确定,暂不具备条件的可由该领域主管(监管)部门以部门规章形式确定。
六、除本清单所列失信惩戒措施外,地方性法规对相关主体减损权益或增加义务的失信惩戒措施有特殊规定的,或地方公共管理机构根据履职需要实施不涉及减损信用主体权益或增加义务的相关管理措施,地方社会信用体系建设牵头单位可会同有关部门(单位),依据地方性法规编制仅适用于本地区的失信惩戒措施补充清单。
七、法律、行政法规或者党中央、国务院政策文件对失信惩戒措施作出新的规定的,从其规定。

































